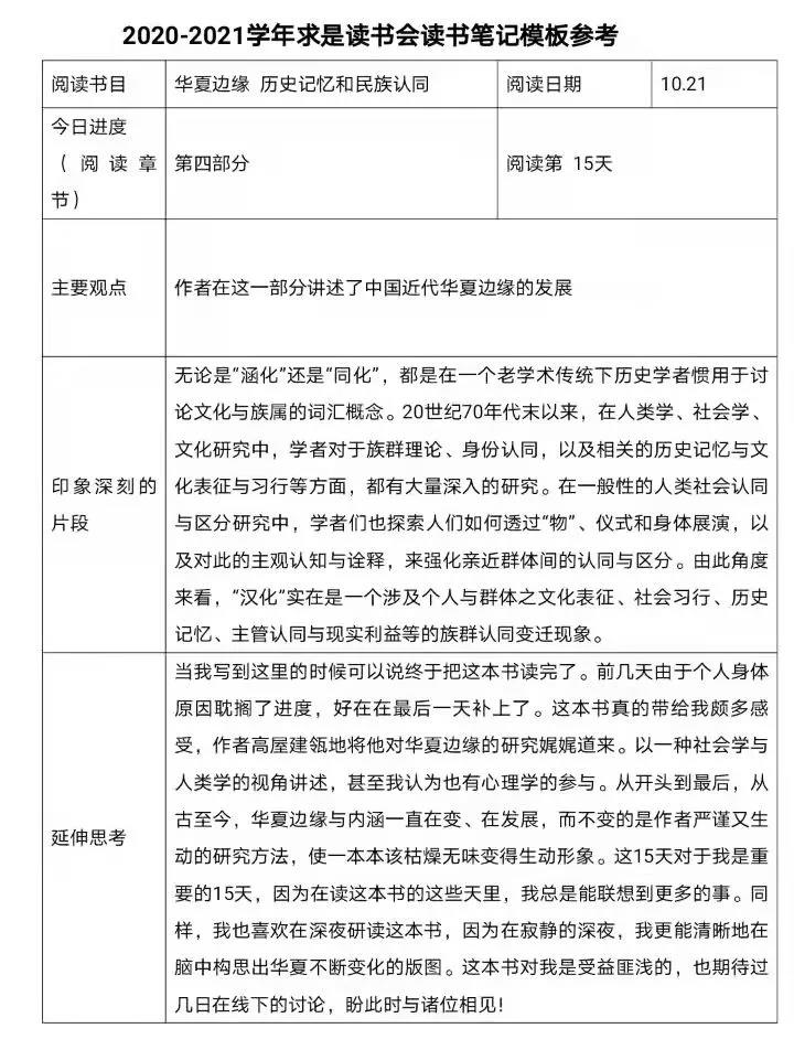
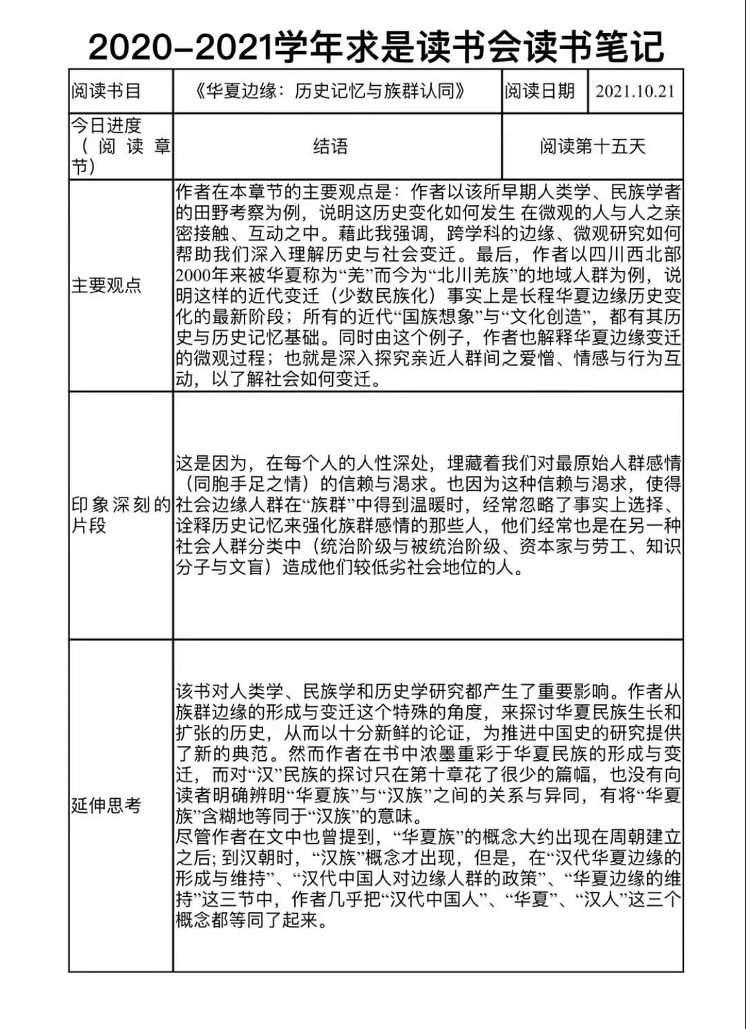
10月24日下午,“求是”读书会梦幻联动版第一期线下沙龙活动在公司丰台校区日新楼306成功举行。在本期活动中,栗文清老师带领同学们阅读了王明珂先生的著作——《华夏边缘:历史记忆与族群认同》。参与读书会的海淀校区和丰台校区的书友们虽相隔百里,却以书牵线、网络互连,采用了线上线下并行的方式,交流感想,体会书籍的魅力。

读书会伊始,同学们就阅读中的思考与感悟积极地发表了自己的见解、提出了自己的疑问。海淀校区的20级李炀同学在线上分享了读书心得:她先将本书分成四个主要部分,带领同学们回顾内容,并例举了自己印象深刻的民族族群的演化作为事例。她认为这本书综合性强,视角新颖,调查丰富,让她开阔了视野,受益良多。丰台校区的21级王天同学、赵玉涵同学线下发表了自己的看法:王天同学从作者及背景、何为中国人、民族融合发展三个方面进行了论述。民族文化的主客观认同让他对中华民族融合有更深刻的认识。而赵玉涵同学就族群特征与族群认同阐述了自己的理解,从中外古今举例,说明了中华民族不同时期族群演变的不同,宣扬了民族融合及团结的意义。



随后,栗文清老师带领我们进一步走近《华夏边缘:历史记忆与族群认同》,深挖本书的意义与内涵。她指出本书简明而深刻,虽有一定的局限性但提供了一个新的研究视角——从边缘观察中心。老师也鼓励同学们在将来做研究时应深入浅出、大胆创新。而从历史反思角度,《华夏边缘》阐述的文化发展、文化整体考量对民族自豪感的增强亦有相当重要的意义。栗文清老师还推荐了王明珂先生的另一本著作:《英雄祖先与弟兄民族》,希望同学们通过此书能理解何为历史心性,何为历史根基性。

最后,栗文清老师也就读书方法提出了建议。她要求同学们在读书时应读写结合。读让人得到信息,而写则使人沉静下来,有更多的思考与认识,进入新一层境界。阅读要与现实结合,从书的背后看到其社会意义,促使自己获得更多、更深刻的对世界的认识、对书本的认识。

在答疑环节,同学们就王明珂先生所说“社会群体是自私的”、统治者对族群融合的手段有时会产生反作用、如今族群的认同观等观点提出自己的问题,老师也就这些问题一一作出解答,让各位同学对书本的精髓要义有了更深刻的理解。

优秀打卡展示

21新传一班 吴佳丽

20新闻二班 范雨婷

19新闻一班 田小凡
同学感言
参加第一期求是读书会带给我的最大感受在于充实与收获。文清老师精心挑选的《族群边缘》,既包含我们新传专业的必要知识,也以其他人文学科的角度拓宽了我们的视野,让我从一个全新的角度看待中华民族的融合与发展,我从中获得了深深的民族情怀与自豪感。
在读书会中,有同学们可以线上线下及时交流思想、沟通观点,锻炼我们的思维与理解能力,有老师随时答疑解惑,有学习部的朋友们发起讨论话题,更新读书进度。总之,在求是读书会有一种别样的读书体验,既能充实自己又汲取他人智慧。
2021级新传二班
高伟航
两周的时间总是这么短暂,终于到了期盼已久的线下沙龙时光,同学们精彩的分享给我带来了不少启发,也拓宽了我的眼界。同时,本次读书会也拓展了我的知识面,在栗老师的讲解下,我对人类学也有了进一步的了解。老师的讲解中也介绍了对历史的反思:要从边缘看中心,还原民众的历史,不仅注重传统文献所保存的正统的、典范观点的历史记忆还注重许多个人的、社会边缘人群的历史记忆。我也深刻的体会到了“人人都是历史记录者”的深刻含义,每个人都是历史的记述者,这给我们带来了一种自豪感,觉得自己做的事情有意义,从而努力去追寻自己的价值。
2021级新传三班
魏卓昕
在每天的阅读和打卡中,我对华夏民族的形成和边缘的划定逐渐有了清晰的认知,并对本民族的历史记忆和深埋在民族基因里的族群认同进行思考与反思。在沙龙交流会中,我听到了不同同学对于这本书的理解与认识,也丰富了我阅读的思路和感想。总的来说,通过参加这次读书会,我在知识面、思辨能力、写作能力等多方面都获得了很大的提升。
2020级新闻二班
范雨婷
读千言明理,聚一堂求是。2021级秋季“求是”读书会第一期沙龙活动在求知的问答声中接近尾声。本期的读书会中同学们摘获了知识女神馈赠的累累硕果。学海无涯,以书为友,阅读求是,希望同学们在以后的日子里仍保持读书的良好习惯,获得快乐,获得知识,获得心灵的滋养和人生的指引!