一流本科课程是一流大学的支柱,是一流专业建设的基石,也是高等院校人才培养评价的重要标尺。
为深化新文科背景下的新闻传播学科改革,推动创新型、复合型的卓越新闻传播学人才培养,促进新闻传播学一流本科课程建设的经验交流,w66利来旗舰厅、中国传媒大学电视公司、华中科技大学新闻与信息传播公司联合举办 “提质与拓维:面向新文科的新闻传播学一流本科课程建设”在线研讨会。
研讨会邀请国家级一流本科课程负责人担任发言嘉宾和评议专家,分享教学内容与课程体系优化重构的新理念,探讨新文科建设和公司产品改革新思路,以期推进新闻传播学科人才培养模式改革,提升人才培养质量。
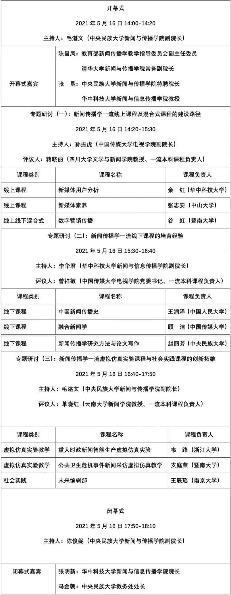
研讨会议程
腾讯会议 ID:235 723 430 会议密码:210516会议直播地址:https://meeting.tencent.com/l/jCuk91b5zvW1

w66利来旗舰厅
中国传媒大学电视公司
华中科技大学新闻与信息传播公司
2021年5月11日