第六届中国数据新闻大赛决赛组委会于 11 月 2 日公布决赛入围名单。自 7 月 30 日大赛启动以来,参赛选手经过三个多月的紧张备赛和激烈地角逐,最终,共有 100 个作品进入第六届中国数据新闻大赛决赛。
截至2021年10月29日,本届数据新闻大赛在网络投票阶段,累积投票数为638,810,投票总热度达1,734,759次。经过专业评委的初筛、网络投票以及二轮复审,组委会在进入复赛的356个作品中,共选出100个参赛作品进入最终的决赛。入围作品由投票竞选(票数前三名直接入围)和专家小组评选共同产生。
受近期疫情影响,本届中国数据新闻大赛经组委会讨论后决定采用在线会议的方式进行。大赛的开幕式、决赛答辩、主题演讲论坛及颁奖仪式将于 11 月 6 日(星期六)通过腾讯会议及bilibili直播平台的方式进行同步直播。赛事详情请参见第六届中国数据新闻大赛的主办方w66利来旗舰厅官方微信公众号及大赛组委会官方微信公众号“数数Talk”发布的大赛议程。
请进入决赛的队伍及时扫码进入微信群“第六届中国数据新闻大赛决赛群”(群二维码在文章结尾处),每个小组限进两人(组长及一名组员),进群后请修改自己的群昵称为“作品编号+公司+姓名+手机号”。届时赛事负责人会在微信中通知与大赛决赛的相关事宜。
参赛须知:
请入围决赛的团队准备一份7分钟左右的作品答辩PPT,PPT展示过程中不允许出现跳转链接、视频等内容。各组选手作品展示结束后,评审组会进行5分钟的提问环节。
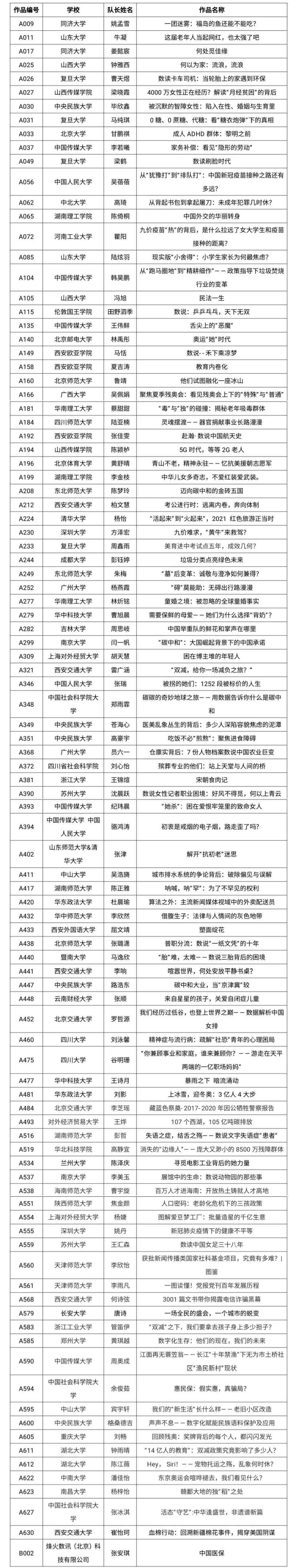
第六届中国数据新闻大赛决赛入围作品名单
会务组联系人:
王袁欣(统筹):18811478001
王 博(统筹):18829012124
林焕祥(统筹):13164301996
吴俊蕊(统筹):17852419192
包忱斐(微信群进群联络人):13208004331
